您当前所在的位置:首页 > 企业巡礼 >

厚积薄发,多誉并臻——东星集团荣获多项国家级、省级荣誉

浏览次数: 作者:企联信息中心 发布时间:2024-12-26 08:50:01

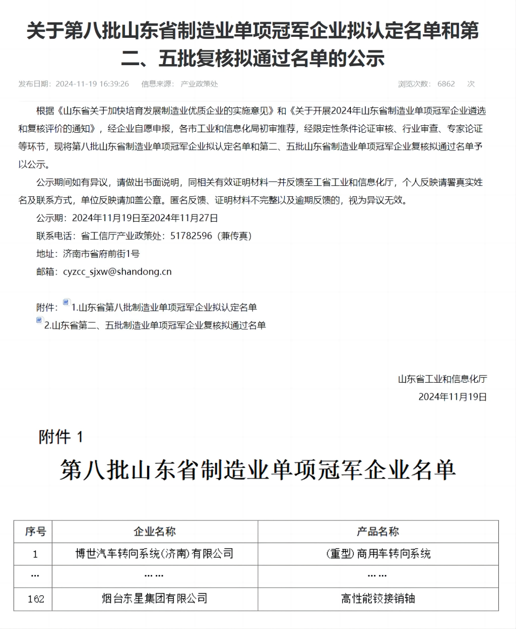
  决战2024,东星集团锚定新质生产力,积极推动数智化转型和产线改造升级,取得阶段性成果,今年以来,先后荣获多项国家、省级荣誉嘉奖,包括“国家级专精特新‘小巨人’”“山东省制造业单项冠军企业”“山东省瞪羚企业”等,并通过了国家级“两化融合管理体系认证AAA级”以及“数字化转型成熟度三星评估”。

  东星集团始终坚持技术引领、精益求精的制造理念。“国家级专精特新‘小巨人’”的荣誉,是对公司在专业化、精细化、特色化及创新能力等方面的全面肯定;“山东省制造业单项冠军企业”的荣誉,是对公司在产品市场占有率、技术创新、产品质量、服务品质等方面的高度认可,彰显了行业领先地位;“山东省瞪羚企业”的荣誉,则体现了公司巨大发展潜力以及在细分市场的强劲竞争力和独特的创新能力。

\
\
\

  近年来,东星集团数智化转型取得显著成效,公司部署了“以数据驱动运营,以流程管控业务,以自动化提升效能,分步构建东星数智大模型iSIM系统”的信息化工程规划,并成功实施了东星ERP系统270天攻坚战,跟进推动东星大数据树根、BPM流程管理系统、MES智慧工厂、CAPP工艺开发管理系统、CTS新品开发管理系统、工业仿真模拟系统等项目。凭借在信息化和工业化深度融合方面的显著成果,智能化发展和数字化转型方面的卓越表现,成功通过了国家级“两化融合管理体系认证AAA级”以及“数字化转型成熟度三星评估”,标志着东星集团在信息技术应用深度、业务流程优化等方面达到了国内领先水平,彰显了在传统制造业转型升级中的引领作用。

\
\

  以上荣誉的获得,是对东星集团全体员工过去一年辛勤付出的肯定,更是对公司坚守高质量发展路线的激励。展望未来,东星集团将秉持初心、持续深耕,不断优化与提升核心竞争力,积极探索和发展新质生产力,建设全球化、数智化、精益化、低碳化“四化”新东星,为推动产业高质量发展贡献更多的力量。
 
 

主办单位:烟台市企业联合会  烟台市工业经济促进会  

电话:0535-6699701 6699702 传真:0535-6699701 稿件邮箱:ytqilian@163.com 邮政编码:264003 地址:烟台市莱山区观海路75号玉岱大厦2号楼三楼

备案号:鲁ICP备2021040865号

本站信息版权所有,未经书面许可,翻录必究